Formulaires Accessibles

Maîtrisez l'art des formulaires inclusifs avec ARIA et le RGAA

📋 Sommaire

Les Règles d'Or des Formulaires Accessibles

📝

Principe fondamental : Chaque champ doit avoir un label explicite, des instructions claires et une gestion d'erreur compréhensible.

🔄 HTML vs ARIA : Quand Utiliser Quoi ?

⚖️

Règle d'or : Toujours privilégier HTML sémantique. ARIA ne vient qu'en complément quand HTML ne suffit pas.

Schéma comparatif montrant HTML First (Natif) à gauche avec les attributs required, label for, type=email, fieldset/legend, placeholder, et ARIA (Complément) à droite avec aria-required, aria-describedby, aria-invalid, aria-expanded, aria-labelledby

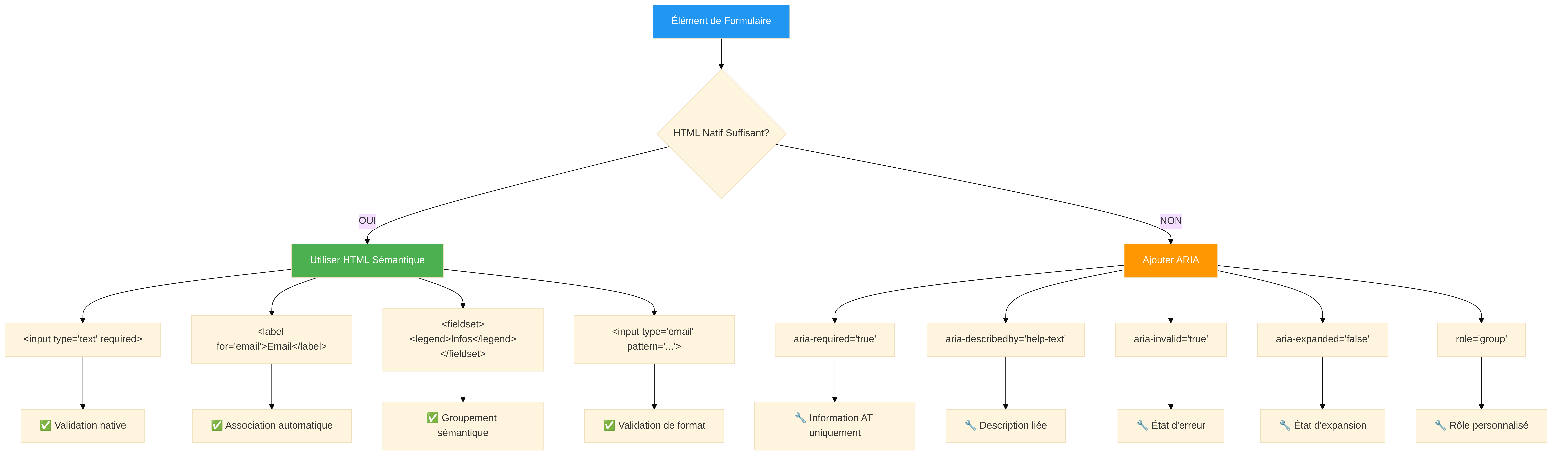
🌳 Arbre de Décision

Diagramme de décision pour choisir entre HTML et ARIA : si HTML natif suffit, utiliser HTML sémantique, sinon ajouter ARIA

📋 Exemples Pratiques

✅ HTML First - Champ Obligatoire

<label for="nom">Nom *</label>
<input id="nom" type="text" required>

Pourquoi HTML ? L'attribut required bloque la soumission ET informe les lecteurs d'écran.

🔧 ARIA en Complément - Champ Personnalisé

<div role="textbox" contenteditable="true"
aria-required="true"
aria-describedby="help-text"></div>
<div id="help-text">Format: JJ/MM/AAAA</div>

Pourquoi ARIA ? Élément personnalisé qui nécessite des informations supplémentaires pour l'accessibilité.

✅ HTML First - Validation Email

<label for="email">Email</label>
<input id="email" type="email" pattern="[^@]+@[^@]+\.[^@]+">

Pourquoi HTML ? type="email" et pattern fournissent validation native et clavier adapté.

🔧 ARIA en Complément - État d'Erreur

<input type="email" aria-invalid="true"
aria-describedby="email-error">
<div id="email-error" role="alert">
Format email invalide
</div>

Pourquoi ARIA ? aria-invalid et role="alert" communiquent l'état d'erreur aux technologies d'assistance.

✅ HTML First - Groupement

<fieldset>
<legend>Informations personnelles</legend>
<label for="prenom">Prénom</label>
<input id="prenom" type="text">
</fieldset>

Pourquoi HTML ? fieldset et legend créent un groupement sémantique natif.

🔧 ARIA en Complément - Groupe Personnalisé

<div role="group" aria-labelledby="addr-title">
<h3 id="addr-title">Adresse</h3>
<!-- Champs d'adresse -->
</div>

Pourquoi ARIA ? Quand fieldset ne convient pas stylistiquement, role="group" offre une alternative.

💡 Bonnes Pratiques de Choix

🎯

Priorité HTML

Toujours commencer par vérifier si HTML natif peut répondre au besoin. C'est plus robuste et universel.

🔧

ARIA en Complément

Utiliser ARIA uniquement pour combler les lacunes d'HTML ou pour des composants personnalisés.

🧪

Tester Systématiquement

Valider avec des lecteurs d'écran que l'information est bien transmise aux utilisateurs.

📚

Documentation

Documenter les choix ARIA pour faciliter la maintenance et la compréhension de l'équipe.

🧩 Éléments de Formulaire Essentiels

🏷️ Labels et Étiquettes

Association explicite entre champs et étiquettes

✅ Bon <label for="email">Email</label>
<input id="email" type="email">
❌ Éviter <input placeholder="Email">

✅ Validation et Erreurs

Messages d'erreur clairs et accessibles

✅ Bon aria-invalid="true"
aria-describedby="error-msg"
❌ Éviter Erreur en rouge uniquement

📦 Groupes de Champs

Organisation logique avec fieldset et legend

✅ Bon <fieldset>
<legend>Adresse</legend>
❌ Éviter Champs sans regroupement

💡 Instructions et Aide

Guidance claire pour l'utilisateur

✅ Bon aria-describedby="help-text"
❌ Éviter Instructions cachées

🧪 Formulaire Démonstratif

Informations personnelles
Votre prénom tel qu'il apparaît sur vos documents officiels
Format : nom@domaine.com
Format : 01 23 45 67 89 (optionnel)
Préférences de contact
Comment souhaitez-vous être contacté ? *

🔍 Fonctionnalités démontrées

  • Labels explicites : Chaque champ a un label associé
  • Champs obligatoires : Marqués visuellement et sémantiquement
  • Instructions d'aide : Textes explicatifs liés aux champs
  • Validation accessible : Messages d'erreur annoncés
  • Groupes logiques : fieldset/legend pour organiser
  • Navigation clavier : Tous les éléments accessibles au clavier

🎯 Exemples Concrets de Formulaires Accessibles

📞 Formulaire de Contact Complet

Un formulaire de contact professionnel respectant toutes les bonnes pratiques d'accessibilité.

Informations de contact
Votre nom et prénom
Format: nom@domaine.com
Format: 01 23 45 67 89 (optionnel)
Votre message
Sélectionnez le sujet qui correspond le mieux à votre demande
Décrivez votre demande (maximum 500 caractères)
Préférences de contact
Comment préférez-vous être contacté ? *
Lire la politique de confidentialité (s'ouvre dans un nouvel onglet)

🔍 Points d'accessibilité mis en œuvre :

  • Fieldsets et legends : Groupement logique des champs
  • Labels explicites : Chaque champ a un label associé
  • Attributs required : Champs obligatoires identifiés
  • Autocomplete : Facilite le remplissage automatique
  • aria-describedby : Textes d'aide liés aux champs
  • Messages d'erreur : role="alert" et aria-live
  • Navigation clavier : Ordre logique de tabulation

🔍 Formulaire de Recherche Avancée

Un formulaire de recherche avec filtres multiples et suggestions automatiques.

Tapez votre recherche. Des suggestions apparaîtront automatiquement.
Filtres avancés
Catégorie
Période
Filtrer par période de publication
Tri des résultats

🔍 Points d'accessibilité mis en œuvre :

  • role="combobox" : Champ de recherche avec autocomplétion
  • aria-expanded : État d'ouverture des suggestions
  • aria-autocomplete="list" : Type d'autocomplétion
  • aria-owns : Relation avec la liste de suggestions
  • details/summary : Filtres repliables accessibles
  • aria-live : Annonce du nombre de résultats
  • Groupement logique : Fieldsets pour les filtres

👤 Formulaire d'Inscription Sécurisé

Un formulaire d'inscription avec validation en temps réel et indicateurs de sécurité.

Informations personnelles
Votre prénom tel qu'il apparaîtra sur votre profil
Votre nom de famille
Cette adresse servira pour vous connecter
Sécurité du compte
Minimum 8 caractères avec au moins une majuscule, une minuscule et un chiffre
Tapez votre mot de passe
Retapez le même mot de passe
Préférences
Langue d'affichage de l'interface
Notifications
Conditions d'utilisation
Lire les CGU (s'ouvre dans un nouvel onglet)

Déjà un compte ? Se connecter

🔍 Points d'accessibilité mis en œuvre :

  • Autocomplete : Attributs pour faciliter le remplissage
  • Validation temps réel : Feedback immédiat avec aria-live
  • Indicateur de force : Progressbar pour le mot de passe
  • Bouton toggle : Afficher/masquer le mot de passe
  • Liens externes : Indication d'ouverture dans nouvel onglet
  • Groupement logique : Fieldsets pour organiser les sections
  • Messages d'état : Feedback sur la disponibilité email

🎮 Exercices Interactifs

Mettez en pratique vos connaissances avec ces exercices interactifs. Modifiez le code et voyez le résultat en temps réel !

📋 Critères RGAA pour les Formulaires

Critère 11.1 - Étiquetage

Chaque champ de formulaire a-t-il une étiquette ?

✅ Conforme

<label for="nom">Nom</label>
<input id="nom">

❌ Non conforme

<input placeholder="Nom">

Critère 11.10 - Contrôle de saisie

Dans chaque formulaire, le contrôle de saisie est-il utilisé de manière pertinente ?

✅ Conforme

aria-invalid="true"
aria-describedby="error"

❌ Non conforme

Erreur sans indication ARIA

Critère 11.13 - Aide à la saisie

La finalité d'un champ de saisie peut-elle être déduite pour faciliter le remplissage automatique ?

✅ Conforme

autocomplete="email"
autocomplete="given-name"

❌ Non conforme

Pas d'attribut autocomplete